各有关统计调查单位:
根据《中华人民共和国统计法》《北京市统计条例》以及统计报表制度要求,达到规上单位标准但尚未纳入规上的单位,有义务按要求及时向所在地统计机构提供单位达到规模以上标准的证明资料。现组织开展2025年年度升规纳统工作,请收到统计部门通知或者达到规上单位标准的单位,按要求提供营业执照(证书)复印件、财务、税务、资质等相关材料,配合落实各项工作,并向昌平区统计局及时、准确报送相关资料和统计数据。
一、申报范围
实际经营地在昌平的单位(建筑业注册地在昌平),并且满足行业规模(限额)以上标准。
二、申报时间
2025年10月-12月
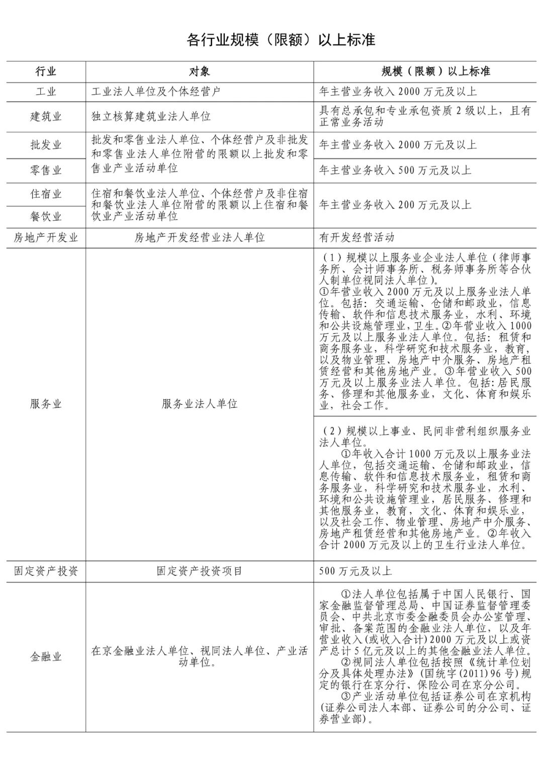
三、各行业规模(限额)标准

四、申报类型
1.新开业(投产)单位,指2024年10月以后新成立单位;
2.规下升规上单位;
3.因改制、重新注册、合并或拆分产生的新单位;
4.专业变更(限规上单位);
5.辖区变更(跨省)需纳入单位(限规上单位);
6.停业(歇业)恢复运营单位。
工业、批发和零售业、住宿和餐饮业、服务业单位要求申报时必须已达到规模(限额)标准。
五、各专业申报材料要求
请按照各专业申报材料要求提交相应材料,详情请长按或扫描下方二维码下载。

六、申报材料报送方式
第一批申报材料提交截止时间10月31日,要求1-9月收入达到规模(限额)标准,材料报送方式:关注昌平统计微信公众号-数据服务-年度升规纳统-上传材料-提交。
第二批申报材料提交截止时间12月20日,要求1-11月收入达到规模(限额)标准,材料报送方式:联系对应专业科室提交。
七、联系方式
第一批材料报送:13366353581;13381177670;15313669196;15311187706;60718032
统筹协调: 80110577
工 业:69742965
建 筑 业:80116653
批发和零售业、住宿和餐饮业:69709540
服 务 业:80116760;80116603